学校主页
首页
机构设置
组织机构
工作职责
新闻动态
综合新闻
通知公告
研究生教育
研究生招生
工作动态
规章制度
学位点及研究生导师介绍
联合培养研究生
发展规划
发展动态
学校规划
学科建设
学科动态
重点学科
规章制度
学位授权点
学术委员会
政策资讯
政策资讯
政策文件
资料下载
首页
机构设置
组织机构
工作职责
新闻动态
综合新闻
通知公告
研究生教育
研究生招生
工作动态
规章制度
学位点及研究生导师介绍
联合培养研究生
发展规划
发展动态
学校规划
学科建设
学科动态
重点学科
规章制度
学位授权点
学术委员会
政策资讯
政策资讯
政策文件
资料下载
发展规划
发展动态
学校规划
学校规划
首页
/
发展规划
/
学校规划
/
正文
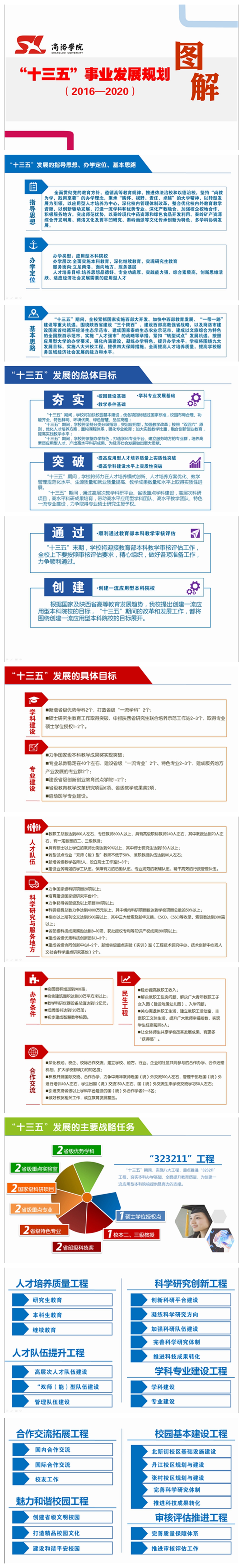
图解《商洛学院“十三五”事业发展规划》
时间:2017-03-02 10:19 点击次数:
图解《商洛学院“十三五”事业发展规划》
上一篇:
丹江校区效果图
下一篇:
张村校区规划效果图